【회로 실무】TVS 다이오드 선정 방법
TVS 다이오드 TVS를 왜 넣어야하는가!EMS 내성시험을 진행하면서 전원회로의 DC/DC 컨버터가 손상되는 이슈가 있었다. 외부 시스템으로부터 24V가 입력되어,Fuse, TVS 다이오드와 캐패시터를 거친후 D
terrypack.tistory.com
【회로 실무】Comparator 비교기 선정 방법 (LM239, LM2901)
1. 사용 목적 디지털 신호의 High, Low를 입력받거나, 아날로그 신호를 입력받아 -> 원하는 전압의 High, Low를 출력하고 싶을 때 2. 입력에 대한 출력 방식 V+ > V- → Vout = Vs+ V+ < V- → Vout = Vs- 3. 저항 선
terrypack.tistory.com
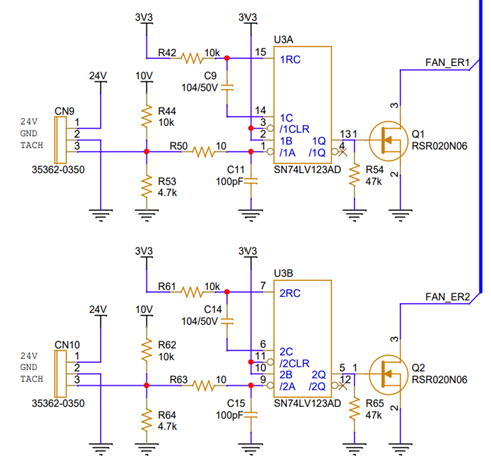
1. 설계 목적
- FAN의 동작 유무를 판단하여 I/O 출력을 하는 회로를 구성
- FAN은 3Pin(VCC, GND, TACHO) 제품을 사용하여 구현
2. 제품 목록
| MAKER | PARTS | Link | |
| FAN | NMB | 09232VE-24R-CT-S0 | https://www.mouser.com/catalog/specsheets/NMB%20Technologies%20(Minebea)_09232VE24RCTS0%20Rev%20A%20datasheet.pdf |
| Logic IC | TI | SN74LV123AD | https://www.ti.com/lit/ds/symlink/sn74lv123a.pdf |
단안정 멀티바이브레이터 (ex, SN74LV123)
: 디지털 펄스를 지속하거나 스위치의 시간을 지연할 때 사용

3. 회로도 및 특징 설명

- FAN의 동작 유무에 따라 에러를 출력하는 회로
- FAN의 TACHO는 1초에 약 200개 펄스를 출력하여 이를 입력받아 처리함
- PWM 펄스가 지속되거나 정지되면 R/C 필터를 통해 High 또는 Low를 출력할 예정
- 하지만 RC 필터의 영향으로 Error가 PWM으로 출력되는 현상이 있어 RC 값을 계산하고 테스트할 필요가 있음
- 이후 RC 필터의 C값을 변경하며 출력 확인
4. RC 필터

- 단안정 멀티바이브레이터 IC에서 출력 신호를 제어하기 위해 RC 필터가 사용됨
- RC 값에 따라 펄스, High, Low가 출력됨
- 해당 기능은 펄스가 아닌 High, Low로 출력하기 위해 적정 R, C 값을 선정함


- B, CLR = 3.3V
- trr은 A의 한 펄스 주기
- tw는 유지되는 시간
- 펄스가 발생하면 총 tw(+trr) 시간 동안 유지됨
- 이러한 기능을 활용하여 High, Low로 출력이 가능함

- Trr과 tw를 계산하기 위해 데이터시트의 표를 참고함
- Trr = 1/(rpm/60/2)*1000000000
-> rpm: 7000, 60: rpm to rmsec, 2: 1주기에 두개 펄스 발생, *: ns to sec - K 값은 그래프를 참고하여 약 1.01로 작성

- trr은 FAN의 스펙에 따라, tw는 RC 필터 스펙에 따라 조정할 수 있음
- FAN의 RPM은 최대 7,000(@24V)이며 전압에 따라 낮아질 수 있음
- 즉, trr 값은 최소 4ms이며 입력 12V일 때 약 3,000 RPM으로 나타남
- FAN의 RPM을 최대 7,000 / 최소 3,000이라고 가정하면, 모두 Error를 검출할 수 있도록 tw값을 10ms 이상으로 설정해야 함
(실험 참고)
- 표의 1번과 같이 RC를 10k, 104로 정한다면 tw가 1ms로 설정되며, 게이트의 출력 Q가 PWM 출력되게 됨
- 따라서 RC 시정수를 늘려 tw값을 10ms 이상으로 설정하려면, 2번 혹은 4번과 같이 R, C를 변경해야함

- 표 1번의 경우 1.00E+06, 2번의 경우 1.00E+07로 나타남
- 최종적으로 표 1번의 trr+tw 값 1ms를 10ms이상으로 변경하기 위해, 저항 10k옴에서 100k옴으로 변경함
【회로 실무】FAN 동작 Error 검출 회로 설계 - (2)
RC 값 변경에 따른 출력 실험 표 1번 실험: R/C 값으로 인해 U3(SN74LV)의 Output(Q)가 PWM으로 출력됨 Fan이 동작하지 않는다는 Error로 간주될 수 있어 R/C 값을 변경하여 Q 출력을 조절해야 함 1번 실험(10k,
terrypack.tistory.com
'【회로 실무】부품 선정 방법' 카테고리의 다른 글
| 【회로 실무】Comparator 비교기 선정 방법 (LM239, LM2901) (2) | 2022.11.22 |
|---|---|
| 【회로 실무】FAN 동작 Error 검출 회로 설계 - (2) (0) | 2022.11.21 |
| 【회로 실무】포토커플러 선정 방법 (0) | 2022.08.04 |
| 【회로 실무】MOSFET 선정 방법 (0) | 2022.08.03 |
| 【회로 실무】TVS 다이오드 선정 방법 (1) | 2022.08.03 |





















































